在线客服
客 服 一
客 服 二
客 服 三
客 服 四
客 服 五
官方微信
首页
入市指引
交易简介
开户流程
银商绑定
交易流程
常见问题
店铺会员中心
会员申请
店铺会员名录
下载专区
协议表格
杂志下载
法律法规
交易规则
法律规则
中心介绍
中心简介
组织架构
中心公告
中心动态
联系我们
金银饰品
店铺入口
供货商入口
中心公告
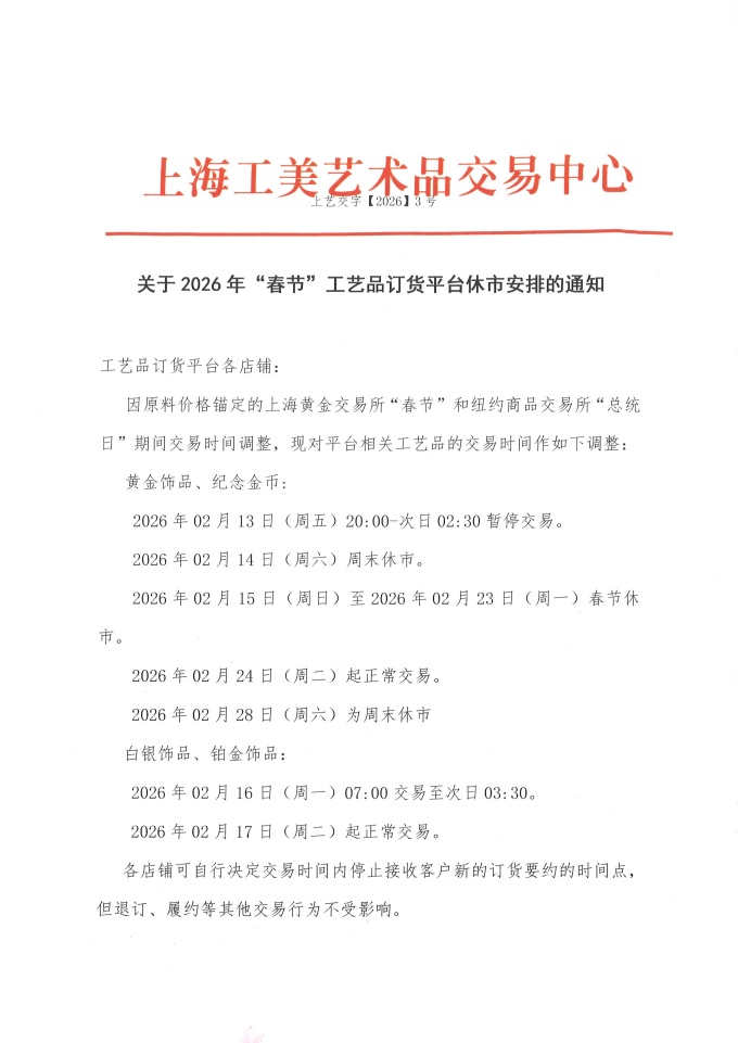
关于2026年“春节”工艺品订货平台休市安排的通知
2026-02-10 14:06:46